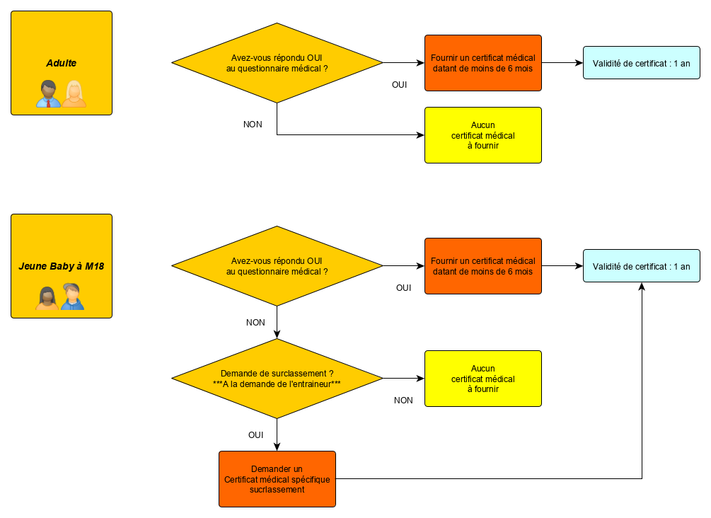
Pour le savoir, veuillez d’abord répondre au questionnaire médical selon votre profil Adulte ou Jeune
Questionnaire médical adulte : http://extranet.ffvb.org/data/Files/documents/medical/FFvolley_qs_sport_2025-26.pdf
Questionnaire médical Jeune : Questionnaire médical adulte : http://extranet.ffvb.org/data/Files/documents/medical/FFvolley_qs_sport_2025-26.pdf

Il n’y a plus de notion de temporalité du certificat médical. Dans la mesure où vous répondez OUI à l’une des questions du questionnaire de santé, vous devez fournir un certificat médical de moins de 6 mois.
En complément de ce questionnaire de santé « FFvolley Majeurs ou Mineurs », dans le cadre de sa mission réglementaire de surveillance médicale des licenciés, la FFvolley vous incite fortement à effectuer une consultation médicale avec un médecin du sport :
Vous trouvez sur le site de la FFVB les différents exemplaires des certificats médicaux qui servent également en cas de surclassement :
Les certificats faits sur l’ordonnance normale de votre médecin sont également acceptés sous réserve d’y inscrire l’une des mentions suivantes :
Ce surclassement ne concerne que les jeunes évoluant en compétition, de BABY à M18. Il leur permet de jouer dans la catégorie supérieure. Ce certificat n’est valable qu’1 an et il est à renouveler à chaque saison. Seul le modèle proposé par la fédération est valable : Certificat médical obligatoire.